Effekt
Designing a revolutionary AI & Web3 powered digital fashion co-creation brand & platform (B2B SaaS)

Role:
UX/UI Product design 
Branding

Research, discovery & exploration

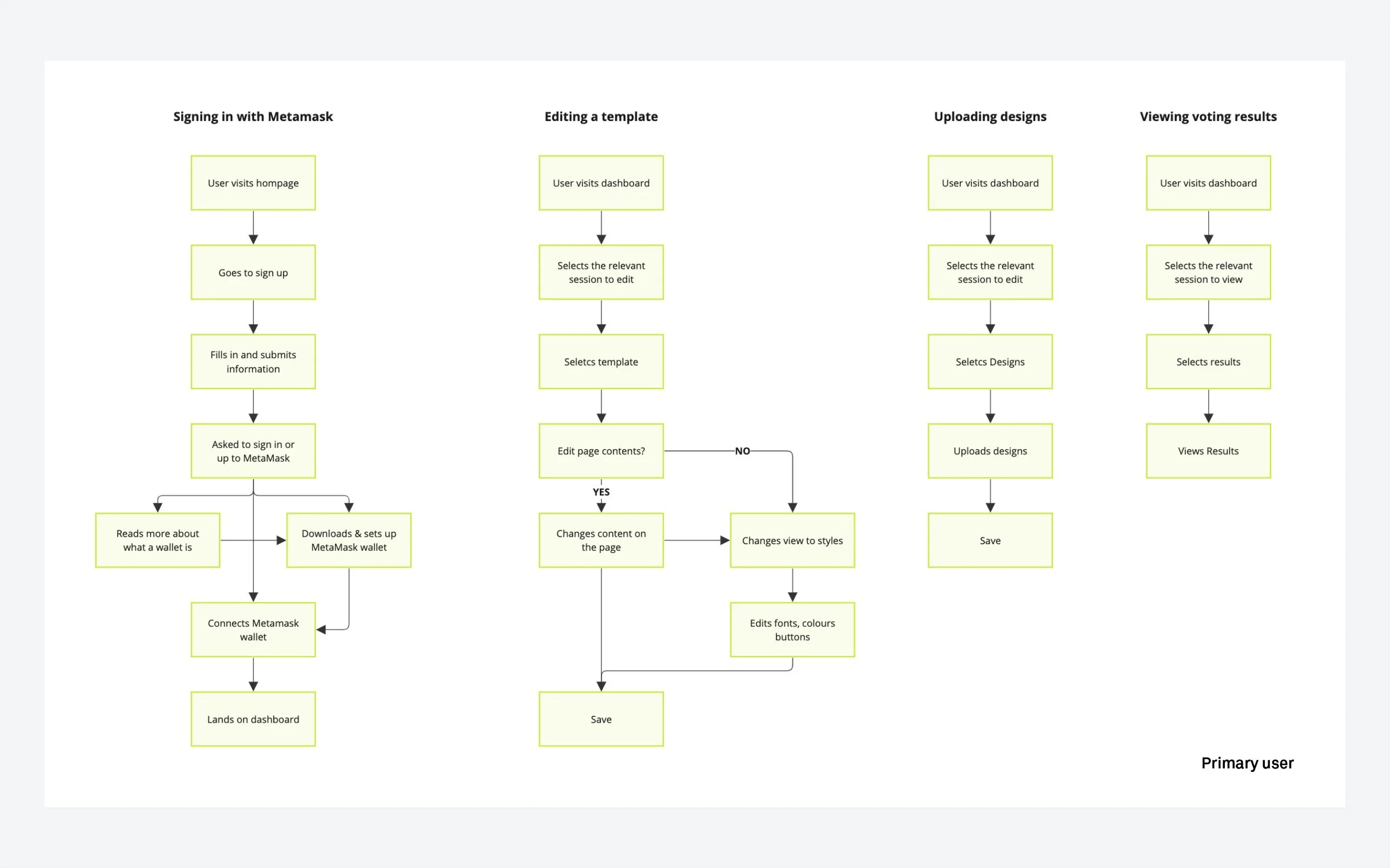
Effekt was a co-creation platform powered by AI and Web3 technology, offering brands a SaaS solution to design digital fashion with their communities.

Design Challenges and Solutions:
Facing the complex integration of technologies like cryptocurrency wallets, NFT smart contracts, and generative AI, my focus was to demystify these elements for all users. I developed a user-friendly crypto wallet onboarding process and an intuitive AI-driven design interface, ensuring an engaging and educative user experience.

Research and Strategy:
Insights from competitor analysis, user interviews, and pilot testing informed tailored user flows and interfaces, enhancing usability and collaboration.

Outcomes:
My strategic approach and user-centric design facilitated a platform that set new benchmarks in digital co-creation. While Effekt did not progress to full market launch, the foundational work completed has prepared the ground for future innovations, significantly advancing my expertise in UX/UI design for emerging technologies.

Co-creation platform design